近期,kaiyun官网纵向科研项目申报捷报频传,再获佳绩,本年度累计立项数达到74项,喜获大丰收。
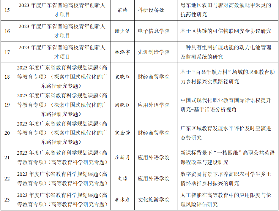
截至2023年9月底, kaiyun官网2023年度省级科研项目立项24项,其中广东省哲学社会科学规划项目2项、广东省普通高校创新团队项目1项、广东省普通高校重点领域专项项目2项、广东省科技创新战略专项市县科技创新支撑(大专项+任务清单)项目4项、广东省普通高校特色创新项目5项、广东省普通高校青年创新人才项目3项、广东省教育科学规划课题7项。kaiyun官网2023年度市级科研项目立项50项,其中汕头市哲学社会科学规划项目40项,汕头市教育科学“十四五”规划立项课题项目10项。具体名单如下:











接下来,科研设备处将以今年科研成绩作为新起点,持续深入学习贯彻习近平新时代中国特色社会主义思想,对标学校“双高计划”建设指标,充分发挥党建引领作用,切实加强对课题研究活动的日常组织与指导,督促各课题组根据实施方案的进度扎实开展课题研究,力争在提升科研水平和社会服务能力等方面开创新局面,推动学校科研工作高质量发展。